Математика | 5 - 9 классы
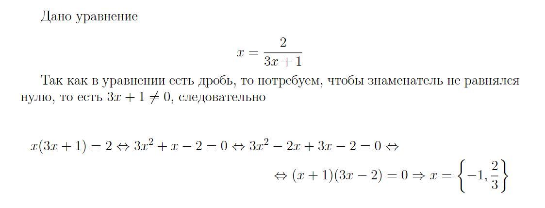
Реши уравнение х = 2 / 3х + 1.

Найдите уравнение с наименьшим корнем подбери схему к этому уравнению придумайте задачу которую можно решить с помощью этого уравнения схемы срочно?
Найдите уравнение с наименьшим корнем подбери схему к этому уравнению придумайте задачу которую можно решить с помощью этого уравнения схемы срочно.

Линейное уравнение, корни, что значит решить уравнение?
Линейное уравнение, корни, что значит решить уравнение.
Пример.

Решите систему уравнений методом посленного умножения или деления уравнений системы?
Решите систему уравнений методом посленного умножения или деления уравнений системы.

Реши уравнение?
Реши уравнение.
Реши уравнения.
.

Решить вот эти уравнения?
Решить вот эти уравнения.

Что называется корнем уравнения Обязательно ли уравнение имеет корень Приведите примеры Сформулируйте основные члены уравнения и разъясните их на примепах?
Что называется корнем уравнения Обязательно ли уравнение имеет корень Приведите примеры Сформулируйте основные члены уравнения и разъясните их на примепах.

Помогите с уравнениями?
Помогите с уравнениями.
Вы находитесь на странице вопроса Реши уравнение х = 2 / 3х + 1? из категории Математика. Уровень сложности вопроса рассчитан на учащихся 5 - 9 классов. На странице можно узнать правильный ответ, сверить его со своим вариантом и обсудить возможные версии с другими пользователями сайта посредством обратной связи. Если ответ вызывает сомнения или покажется вам неполным, для проверки найдите ответы на аналогичные вопросы по теме в этой же категории, или создайте новый вопрос, используя ключевые слова: введите вопрос в поисковую строку, нажав кнопку в верхней части страницы.




Решение на фото.
Ответ :
3
Пошаговое объяснение :
х = 2 / 3 + 1
х - 2 / 3х = 1
3 / 3х - 2 / 3х = 1
1 / 3х = 1
х = 1•3 = 1
( Можешь пж лучшим ответом сделать ).
Не нашли ответ?
Задайте свой вопрос - ответ придёт в течение нескольких минут
Задать вопрос Решить по фото